Instance Verification Kit (IVK)
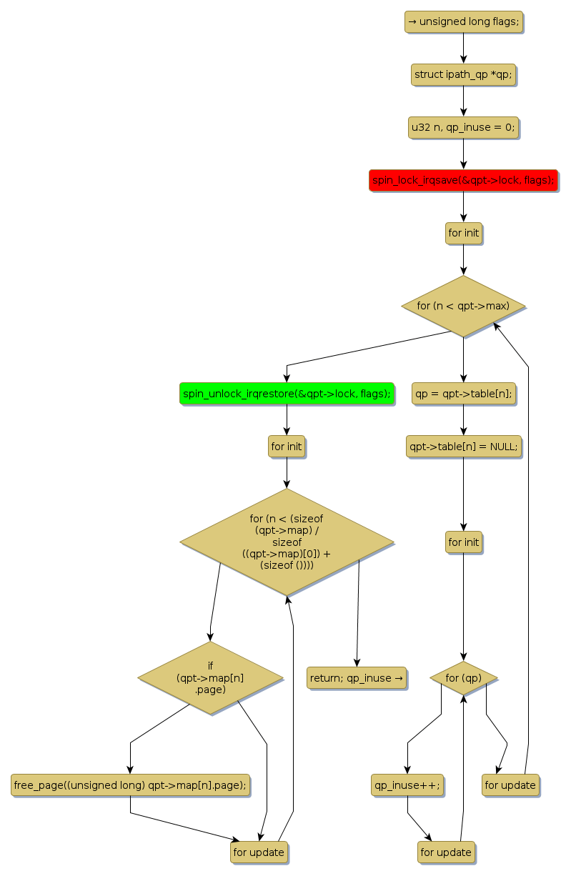
spin lock @ [6691+37+/linux-3.19-rc1/drivers/infiniband/hw/ipath/ipath_qp.c]
Instance Signature: lock
|
The Matching Pair Graph:
|
|
Function Name
|
Control Flow Graph (CFG)
|
Events Flow Graph (EFG)
|
Source Correspondence
|
|
ipath_free_all_qps
|
|
|
[6574+18+/linux-3.19-rc1/drivers/infiniband/hw/ipath/ipath_qp.c]
|